首页 > 新闻 > 中国 > 正文

2018年广东省马术联赛“金伯乐杯”(第五站)竞赛规程出炉!

评论手机客户端2018/10/17 18:04:33 来源:第一赛马网 作者: 编缉:Jane
TAG标签:联赛 第五站 
摘要:

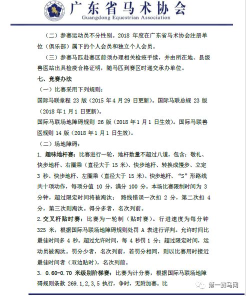
10月21日(星期日),2018年广东省马术联赛东莞站暨“金伯乐杯”场地障碍赛(第五站)将在东莞金伯乐马术俱乐部开赛。据第一赛马网获悉,该站比赛报名正在进行,主办方也已对外公布了赛事的竞赛规程image.png


image.png

image.png

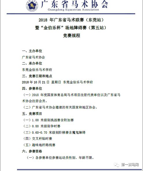
赛事日程

image.png

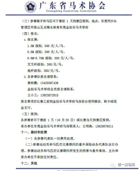
1.jpg

2.jpg


5.jpg

3.jpgimage.png

本文由主办方授权发布,转载请注明出处


本网站有部分内容来自互联网,若有涉及版权等问题,请及时提供相关证明等材料并与我们联系,我们及时给予删除等相关处理。
评论